首页 新闻快讯 健康美食 商业财经 出门在外 科技生活 娱乐竞技 亲子互动

胖东来称收费2万只为促进交流 限量参观提升稀缺感

2025-10-23 HaiPress

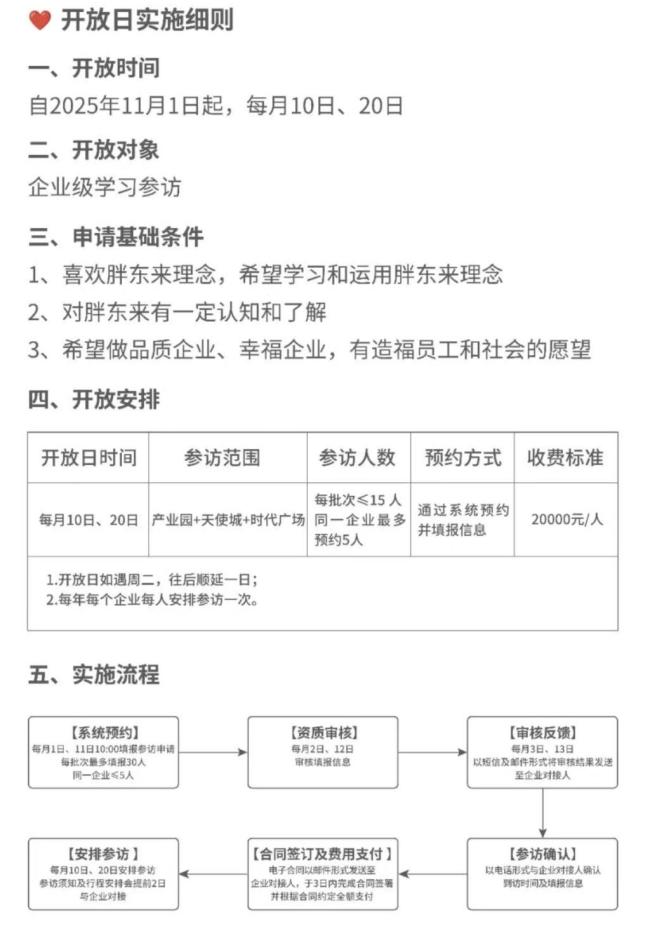
胖东来商贸集团表示,其价值在于传播先进的文化理念、生活理念和科学的管理方法,通过企业的样板,让更多人懂得如何健康科学地做企业,如何轻松幸福地生活。从2025年11月1日起,每月10日和20日,胖东来将对外开放,接待企业级学习参观。参访范围包括“产业园+天使城+时代广场”,申请基础条件包括希望做品质企业、幸福企业,有造福员工和社会的愿望。每批次参与人数不超过15人,同一企业最多预约五人,每人收费两万元。每年每个企业每人可安排参访一次。预约方式为通过系统预约并填报信息,胖东来方面将对报名企业进行资质审核。

按照实施细则,每月最多30人能到访胖东来进行“企业级参观”。但细则中未透露更多详情,例如是否有机会与高管交流、时长多久等。

有网友评论称,胖东来的这一举措像是饥饿营销,限量供应提升了稀缺感,反而让客人更想抢着买单。

许昌市胖东来商贸集团有限公司是一家综合型零售企业,创建于1995年3月。目前在许昌、新乡两地共有13家门店,涵盖超市、百货、电器、服饰、餐饮等多个业态。截至2025年1月,公司拥有约8300名员工,共安排就业人数约18000人。2024年销售总金额近170亿元,纳税金额6亿多元,利润8亿多元,员工平均月收入9000元。截至10月19日,胖东来集团10月累计销售达15.16亿元,今年以来累计销售188.66亿元。

免责声明:本文转载自其它媒体,转载目的在于传递更多信息,并不代表本网赞同其观点和对其真实性负责,亦不负任何法律责任。 本站所有资源全部收集于互联网,分享目的仅供大家学习与参考,如有版权或知识产权侵犯等,请给我们留言。