行业洗牌下,头部医药企业陆续追求产业链一体化。
14.5亿并购澎立生物奥浦迈补齐临床前CRO能力
近日,上海奥浦迈生物科技股份有限公司(以下简称“奥浦迈”)发布公告,拟通过发行股份及支付现金方式购买澎立生物医药技术(上海)股份有限公司100.00%股权,并向不超过35名特定投资者发行股票募集配套资金。
基于上述收购,上交所并购重组审核委员会定于12月8日召开2025年第20次并购重组审核委员会审议会议,审核此次交易申请。
这笔交易始于今年1月,历经三次修订审核问询函回复。截至评估基准日2024年12月31日,澎立生物合并报表归属于母公司所有者权益账面价值为9.27亿元,评估值为14.52亿元,评估增值5.25亿元,增值率56.62%,最终交易作价确定为14.505亿元。

企查查数据显示,奥浦迈成立于2013年,是一家国内致力于生物医药最核心原料细胞培养基研发生产和生物药委托开发生产服务(CDMO)的生物科技公司;澎立生物成立于2008年,是一家专门从事生物医药研发临床前CRO服务的生物医药企业。
当前,临床前CRO行业正处于高增长赛道。根据Frost&Sullivan数据,全球临床前药效学评价服务市场规模2018年为27.71亿美元,2023年增长至41.76亿美元,期间复合年增长率为8.5%。预计2030年达到69.83亿美元;中国临床前药代动力学评价市场规模2018年为21.8亿元,2022年增长至39.4亿元,期间复合年增长率为15.9%。预计2026年达到60.0亿元,到2030年达到75.5亿元,2026到2030年的复合年增长率为5.9%。
未来,澎立生物的临床前CRO服务业务预计能够凭借在免疫炎症和肿瘤免疫疾病领域的竞争优势、新布局疾病领域平台(中枢神经系统、代谢疾病、抗感染疾病)的业务发展空间以及并购SAMM Solutions业务后境外业务市场持续拓展等优势保持增长趋势。这也成为奥浦迈选择其作为收购标的的重要原因。
对于奥浦迈而言,此次收购的核心目的是延伸业务链条。通过收购上游CRO企业,补齐自身在药物研发前端的服务能力,从而有助于实现从药物早期研发到后期商业化生产的覆盖,完善一体化服务能力,满足向产业链上游拓展的需求。
行业整合按下加速键陆续进行抗风险布局
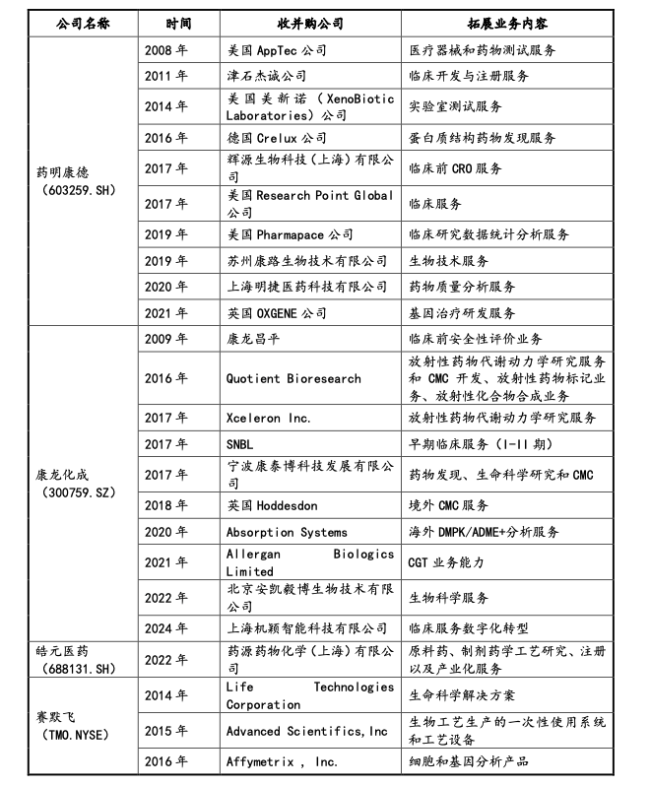
从整个行业面来看,CRDMO产业链进行长链条、综合化整合早有趋势。以药明康德为例,通过战略性并购美国AppTec公司、德国Crelux公司等,进一步完善临床前CRO业务各细分技术领域的链条,在长链条基础上打造了综合化的技术服务能力;还有康龙化成收购Absorption Systems、OXGENE等补全业务链条。
在创新药服务行业周期化下,具备长链条、综合化服务能力的综合型龙头,显然抗风险能力更强、服务稳定性更高,更被行业青睐。
临床前CRO行业保持高增长,但奥浦迈自身CDMO业务面临业绩下滑压力,2024年其服务业务相较上年同期下降25.66%,因此此次并购既是顺应行业趋势,也是其缓解自身业务压力的关键一步。
如果本次交易顺利完成,双方将有望在业务、海外战略布局、运营管理体系等方面形成协同效应。
首先是客户资源双向导流。奥浦迈将导入澎立生物临床前研究客户资源,借此在药物早期阶段推介细胞培养基及生物药CDMO业务,锁定潜在商业化订单;同时,奥浦迈现有CDMO客户的临床前药效研究需求也可导入澎立生物,双方在业务方面将形成优势互补。
截至2025年9月末,共有311个已确定中试工艺的药品研发管线使用奥浦迈的细胞培养基产品,其中有168个临床前阶段管线使用奥浦迈培养基产品,临床I期阶段60个、临床II期阶段36个、临床III阶段34个、商业化生产阶段13个。
其次是海外业务拓展,澎立生物通过并购SAMM Solutions建立成熟的海外销售体系,业务遍及美国、加拿大、英国、日本等19个生物医药产业发达国家和地区,其中北美地区收入占海外收入比例在2025年上半年超过70%,奥浦迈可借助这一渠道,将现有细胞培养产品与生物药CDMO业务进一步拓展至海外客户。
另外是商业模式升级。收购前,奥浦迈以“细胞培养基+CDMO”为核心,业务集中于研发中后期;收购后,其业务模式将升级为“细胞培养基+CRDMO”,有利于提高其一站式药物研发服务能力。
值得注意的是,为保障股东利益,交易双方还设置了业绩对赌条款,承诺澎立生物在2025-2027年度合并报表归属于母公司股东扣除非经常性损益后的净利润分别不低于5200万元、6500万元及7800万元。
接下来,这笔并购交易若能顺利通过审核,将成为奥浦迈向综合型创新药服务商转型的关键一步。
附:境内外同行业上市公司较多通过并购实现业务拓展、产业链延伸,相关交易案例

14.5亿,这家医药企业被出售

14.5亿,这家医药企业被出售
(责任编辑:zx0600)