首页 新闻快讯 健康美食 商业财经 出门在外 科技生活 娱乐竞技 亲子互动

6月1日起疲劳驾驶认定有新变化 三维立体判定更精准

2026-04-01 HaiPress

近日,公安部正式发布了《机动车驾驶人疲劳驾驶认定规则》(GA/T 2372-2026),该规定将于6月1日在全国范围内实施。新规则告别了过去只看驾驶时长的单一标准,引入了驾驶行为、生理状态和生活轨迹三个维度进行综合判定。只要满足任一条件,即被视为疲劳驾驶,并且新规覆盖了所有车型的驾驶人,特别强化了对客运车辆的监管要求。

新规通过时间、状态及背景调查综合判定疲劳驾驶。以下情形之一会被认定为疲劳驾驶:机动车驾驶人连续驾驶超过4小时未停车休息或停车休息时间少于20分钟;客运机动车驾驶人在晚22:00至次日凌晨6:00连续驾驶超过2小时未停车休息或停车休息时间少于20分钟;以及客运机动车驾驶人在24小时内累计驾驶时间超过8小时。注:客运机动车驾驶人指从事道路旅客运输经营活动的机动车驾驶人。

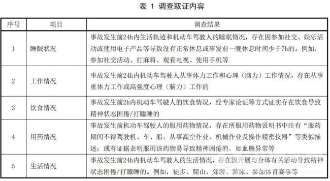
在道路交通事故发生过程中具备避险条件但未及时采取有效避险措施的机动车驾驶人,经调查具有以下情形之一也可被认定为疲劳驾驶:通过监测设备监测到驾驶人在事故发生前10分钟内出现生理疲劳闭眼或疲劳程度脑电波特征判断数值小于30;询问/讯问结果证实其处于精神难以集中或精神恍惚、困倦等状态仍驾驶车辆;调查证实存在表1列举的一项或多项情况。注:生理疲劳闭眼是指因生理疲劳致双眼睑完全闭合并持续2秒以上的行为。

新规的实施标志着疲劳驾驶监管进入“精准化、全维度”时代。对驾驶人而言,合规驾驶不仅是规避处罚的前提,更是保障自身及他人生命财产安全的核心。对于交通管理部门来说,明确的认定标准与取证方式有助于更高效地打击疲劳驾驶违法行为,筑牢道路交通安全防线。

从6月1日起,全体驾驶人需严格遵守新规,养成规范驾驶习惯,拒绝疲劳驾驶,守护出行平安。

免责声明:本文转载自其它媒体,转载目的在于传递更多信息,并不代表本网赞同其观点和对其真实性负责,亦不负任何法律责任。 本站所有资源全部收集于互联网,分享目的仅供大家学习与参考,如有版权或知识产权侵犯等,请给我们留言。